


















Used By 200+ E-Commerce Brands
For Ecommerce Brands Using Klaviyo
For Ecommerce Brands Using Klaviyo
We'll Turn your Instagram & TikTok Followers into customers With our Social Media Welcome Email Flow
We'll Turn your Instagram & TikTok Followers into customers With our Social Media Welcome Email Flow
Schedule Your Call Below:
Schedule Your Call Below:
Trusted by 200+ Ecommerce Brands
Trusted by 200+ Ecommerce Brands
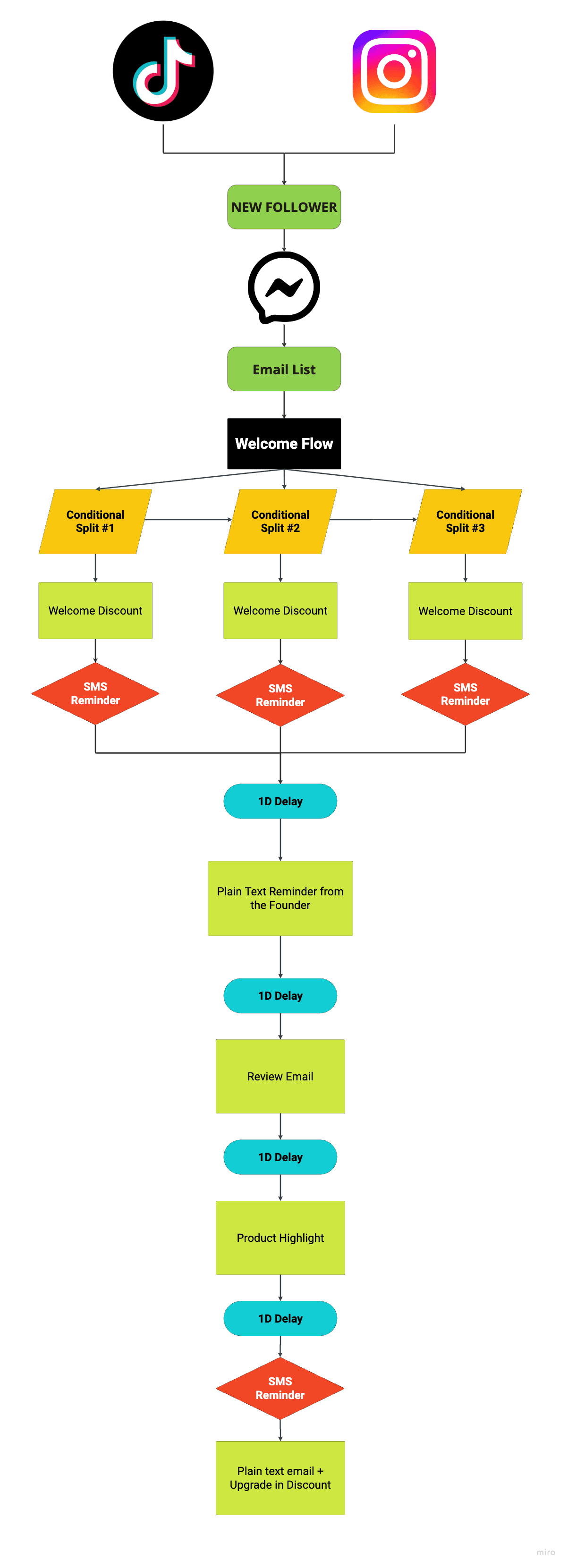
how We Turn your social media traffic into customers
how We Turn your social media traffic into customers
Every new follower on your Instagram or Tiktok we can message, convert them into email subscribers, and guide them through a personalized welcome flow designed to drive 3x more first-time purchases.
Every new follower on your Instagram or Tiktok we can message, convert them into email subscribers, and guide them through a personalized welcome flow designed to drive 3x more first-time purchases.



SCHEDULE YOUR CALL
SCHEDULE A CALL
Our High-Converting Email Designs
Our High-Converting Email Designs
Everything is built fully custom to match your branding
SCHEDULE YOUR CALL
SCHEDULE A CALL
Here is how Our System Fixes This
Here is how Our System Fixes This
Convert Traffic You Already Have
Our system allows you to convert more of your traffic, allowing you to scale without spending more on paid ads
Convert Traffic You Already Have
Our system allows you to convert more of your traffic, allowing you to scale without spending more on paid ads
Recover Revenue That’s Leaking
We retarget all of those visitors who browse, add to cart or start checkout and nurture them till they turn into customers.
Recover Revenue That’s Leaking
We retarget all of those visitors who browse, add to cart or start checkout and nurture them till they turn into customers.
Increase Repeat Purchases
Our post purchase and lifecycle flows improve your customer experience and target them to convert them into repeat buyers
Increase Repeat Purchases
Our post purchase and lifecycle flows improve your customer experience and target them to convert them into repeat buyers
SCHEDULE YOUR CALL
SCHEDULE A CALL
Here’s Exactly What You Get:
Here’s Exactly What You Get:
Custom 7-Email Welcome Series
Fully tailored to your brand with segmentation, offers, and messaging designed to convert new subscribers into customers
Custom 7-Email Welcome Series
Fully tailored to your brand with segmentation, offers, and messaging designed to convert new subscribers into customers
Instagram + TikTok Capture System Setup
We connect your social media to your list using a high-converting funnel that turns followers into email subscribers
Instagram + TikTok Capture System Setup
We connect your social media to your list using a high-converting funnel that turns followers into email subscribers
Full Klaviyo Setup
We build out the flow in your Klaviyo account and set up all the segmentation.
Full Klaviyo Setup
We build out the flow in your Klaviyo account and set up all the segmentation.
Copy + Design
Our team writes the emails to match your tone of voice and our designers create the emails to match your branding
Copy + Design
Our team writes the emails to match your tone of voice and our designers create the emails to match your branding
SCHEDULE YOUR CALL
SCHEDULE A CALL
Real Results From Fixing Broken
Email Systems
Real Results From Fixing Broken Email Systems
Real examples from eCommerce brands who installed this system
Real examples from eCommerce brands who installed this system


$210,893+ YoY Result
$210,893+ YoY Result
$210,893+ YoY Result
We implemented our system for this CPG brand, adding $210k in email-attributed revenue.
We implemented our system for this CPG brand, adding $210k in email-attributed revenue.
We implemented our system for this CPG brand, adding $210k in email-attributed revenue.
After Fluid Creatives:
After Fluid Creatives:
After Fluid Creatives:
$210,893+ Increase in Email Revenue
$210,893+ Increase in Email Revenue
41.29%+ Increase In Attribute Email Revenue
24.88%+ In Attributed Email Revenue
$50,757.13+ in 60 days
$50,757.13+ in 60 days
$50,757.13+ in 60 days
We drove $50k+ in email revenue in 60 days for this car safe brand, simply by installing this email flow system
We drove $50k+ in email revenue in 60 days for this car safe brand, simply by installing this email flow system
From our flows alone, we generated $42,146. Add in a few campaigns and that’s another $9,057. Taking this Ecommerce brand from $0 in email revenue to over $50,000.
$50,757.13+ Increase in Email Revenue
$50,757.13+ Increase in Email Revenue
31.66%+ Increase in Attributed Revenue
31.66%+ Increase in Attributed Revenue




$61,644.71+ in 30 days
$61,644.71+ in 30 days
$61,644.71+ in 30 days
We installed our system for this peptide brand and unlocked an extra $61.6k+ in 30 days.
We installed our system for this peptide brand and unlocked an extra $61.6k+ in 30 days.
After Fluid Creatives:
After Fluid Creatives:
After Fluid Creatives:
$61,644.71+ Increase in Email Revenue
$61,644.71+ Increase in Email Revenue
211%+ Increase In Attribute Email Revenue
24.88%+ In Attributed Email Revenue
SCHEDULE YOUR CALL
SCHEDULE A CALL
Hear It Directly From Our Clients
Hear It Directly From Our Clients
From $9k to $50k/mo in 30 days
From $9k to $50k/mo in 30 days
From $9k to $50k/mo in 30 days
Jeff from Dolce Superfoods didn't even believe email marketing could make such a difference. We then installed this proven system & started sending consistent email campaigns, to now making almost 50% of his revenue.
Jeff from Dolce Superfoods didn't even believe email marketing could make such a difference. We then installed this proven system & started sending consistent email campaigns, to now making almost 50% of his revenue.

SCHEDULE A CALL

$140k+ in 30 days
$140k+ in 30 days
$140k+ in 30 days
"We’ve paid $5K retainers, $10K retainers — agency email work isn’t cheap. But with Fluid, you get a flat fee that’s competitively priced, and the quality beats what we got from retainers" - Devin from Western Botanicals
"We’ve paid $5K retainers, $10K retainers — agency email work isn’t cheap. But with Fluid, you get a flat fee that’s competitively priced, and the quality beats what we got from retainers" - Devin from Western Botanicals
SCHEDULE A CALL
From $0 to $100k in 60 days
From $0 to $100k in 60 days
From $0 to $100k in 60 days
“Our average month has increased by roughly 20% since launching the flows — and our ads are now more profitable.” - Jack from EzLiftBed
“Our average month has increased by roughly 20% since launching the flows — and our ads are now more profitable.” - Jack from EzLiftBed

SCHEDULE A CALL

$129,958.94+ in 30 days
$129,958.94+ in 30 days
$129,958.94+ in 30 days
QuickTransfers had a very poor email marketing setup prior to us coming in. Once we came in with our proven system, we DOUBLED their revenue in the first 30 days of our system live.
QuickTransfers had a very poor email marketing setup prior to us coming in. Once we came in with our proven system, we DOUBLED their revenue in the first 30 days of our system live.
From $72,935.59/mo
$129,958.94/mo in 30 days
SCHEDULE A CALL
From $0 to $24k/mo in 30 days
From $0 to $24k/mo in 30 days
From $0 to $24k/mo in 30 days
“We’ve generated nearly $30,000 in new revenue that we probably wouldn’t have had otherwise. You guys have blown our expectations out of the water — after 29 years of relying on word of mouth, email is now one of our top-performing channels.” - Peter from HealthNatura
“We’ve generated nearly $30,000 in new revenue that we probably wouldn’t have had otherwise. You guys have blown our expectations out of the water — after 29 years of relying on word of mouth, email is now one of our top-performing channels.” - Peter from HealthNatura

SCHEDULE A CALL

$50,039.03+ in 60 days
$50,039.03+ in 60 days
$50,039.03+ in 60 days
Boosted Safe had nothing setup prior to us coming in and were stuck just under $60k/mo. Once we implemented our system we generated them $19,445 dollars in the first 30 days & $50,039 in 60 days
Boosted Safe had nothing setup prior to us coming in and were stuck just under $60k/mo. Once we implemented our system we generated them $19,445 dollars in the first 30 days & $50,039 in 60 days
$0/mo
$50k/mo in 60 days
SCHEDULE A CALL
Our Process to build this system
Our Process to build this system
We'll go from onboarding → launched in 14 days
Strategy & Audit
We audit your current email setup, identify where revenue is leaking, and map our system to your customer journey.
Strategy & Audit
We audit your current email setup, identify where revenue is leaking, and map our system to your customer journey.
Copy & Design
We write and design every email from scratch, fully tailored to your brand, products, and customers.
Copy & Design
We write and design every email from scratch, fully tailored to your brand, products, and customers.
Set Up
We build the entire system directly inside your email platform and test everything before it goes live.
Set Up
We build the entire system directly inside your email platform and test everything before it goes live.
Launch & Support
Your flows go live and we stay involved for 30 days to ensure everything is working as intended.
Launch & Support
Your flows go live and we stay involved for 30 days to ensure everything is working as intended.
SCHEDULE YOUR CALL
SCHEDULE A CALL
What Makes Us Different?
What Makes Us Different?
Other Agencies
Monthly Retainers & long-term contracts
Generic flows
4–8 week timeline
No support post launch
No guaranteed revenue lift

One-time payment (no recurring fees)
Personalized emails based on what your customer is looking for
14 days from onboarding to live
30 day support
20-30% revenue lift guaranteed or your money back
Other Agencies
Monthly Retainers & long-term contracts
Generic flows
4–8 week timeline
No support post launch
No guaranteed revenue lift

One-time payment (no recurring fees)
Personalized emails based on what your customer is looking for
14 days from onboarding to live
30 day support
20-30% revenue lift guaranteed or your money back
Your email marketing is a gold mine, and it's time to mine it.
Your email marketing is a gold mine,
and it's time to mine it.
SCHEDULE YOUR CALL
SCHEDULE A CALL



































